Campus Sustainability Website

2017, Perkins+Will New York, Planning+Strategies Team
In collaboration with Breeze Glazer & Brad Rogers

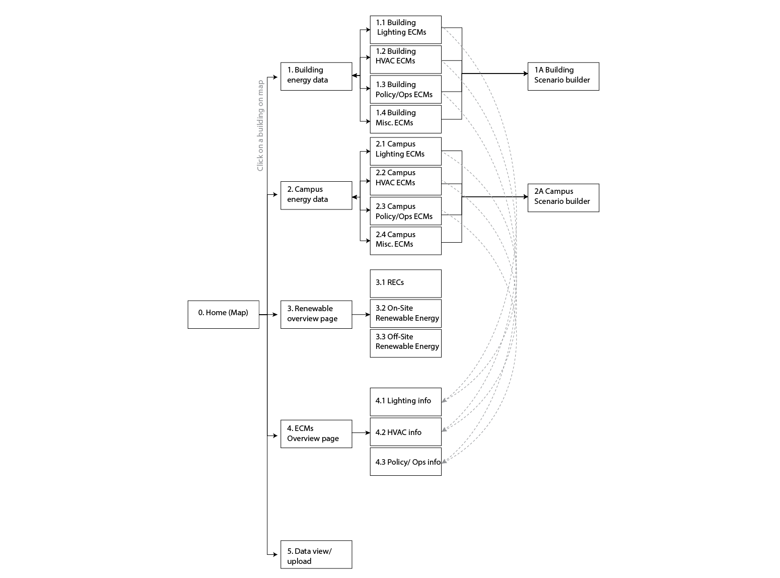
In order to aid the client with the goal of achieving carbon neutrality in 2025, a web tool was created in order to allow users to test different future scenarios and visualize the carbon impacts of architecture changes at building and campus level.

00. Understanding Back End Calculations

01. Website Information Architecture

02. Wireframes - First Iteration

03. Wireframes - Second Iteration

04. Functioning Website